搜索
登录/注册
首页
院校
数据
智能选大学
模拟填报
填报工具
查专业
综合分计算
在线咨询
艺考资讯
鄂艺卡,为湖北艺考生提供志愿填报参考的专业信息服务平台
获取短信验证码
60
秒后重发
登录
(鄂艺卡小程序用户手机号)
请阅读并同意
《用户协议》
《隐私协议》
温馨提示:
1、鄂艺卡小程序开通的用户,请用小程序绑定的手机号登陆;
2、如是购买线下鄂艺卡实体卡的用户,可用
卡号密码
登陆
sentinelEnd
浙江传媒学院
已关注
浙江 杭州
H026
艺术本科统考
公办
18所参照艺校
浙江传媒学院2023年本科招生简章
返回学校>>>
鄂ICP备18022554号-2
|
湖北艺考网鄂艺卡
|
© 2017-2022. All Rights Reserved.
|
免责声明
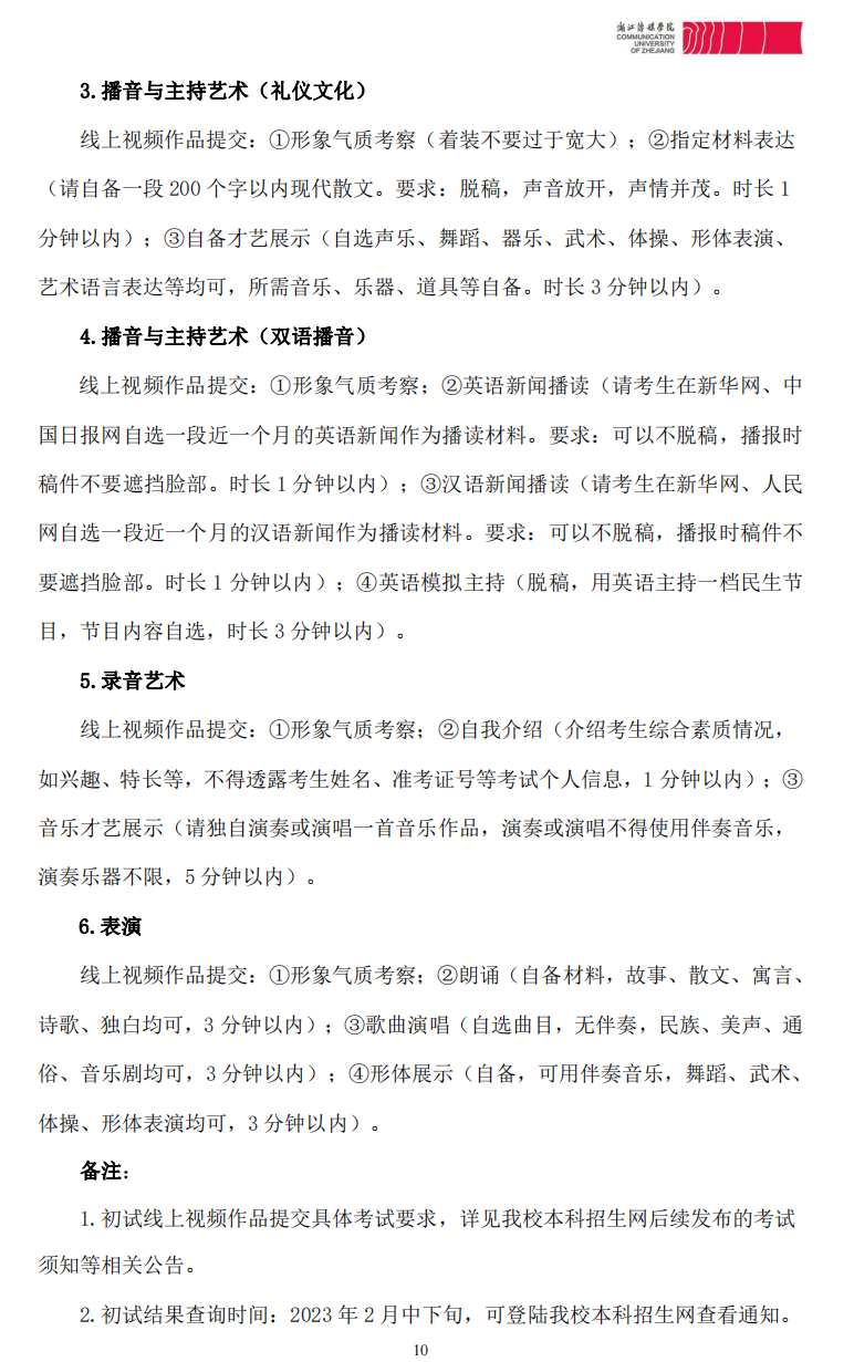
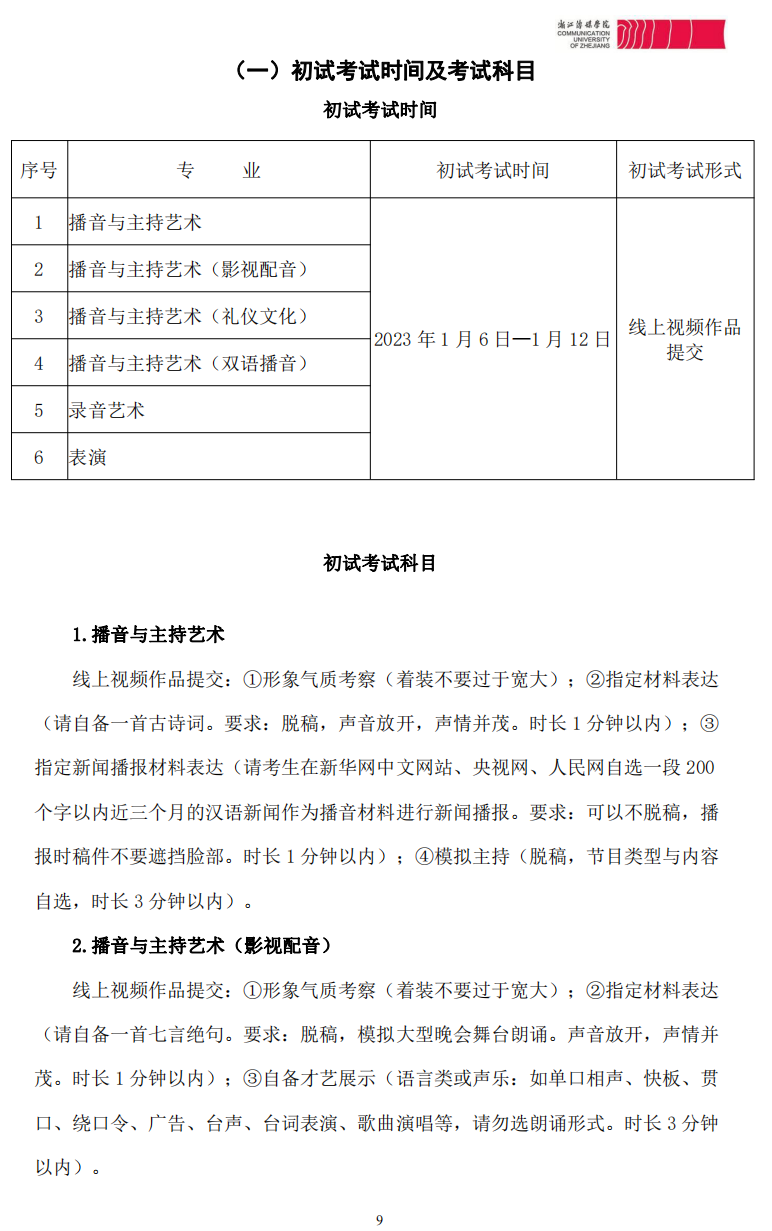
浙江传媒学院2023年本科招生简章